それが僕には楽しかったんです。

僕と MySQL と時々 MariaDB

2025-01-01から1年間の記事一覧

mysql-test-run で諸々の分析ツールを走らせる

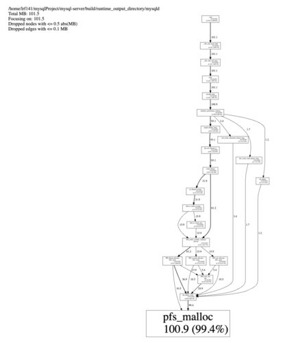
はじめに 前提 ビルドする テストケースを用意する mtr で valgrind を使う mtr で Gperftools Heap Profiler おわりに はじめに どうも、最近みんな AI がどうのという話をするようになっていかつい技術話が少なくなってきたことが悲しいけんつです。今日は…

MySQL の接続圧縮制御について

はじめに 前提 接続圧縮制御 is 何 接続圧縮制御と C API どのように実現しているのか 余談 おわりに はじめに どうも、ブログを更新せず数年が経過していたことに驚きが隠せないけんつです。流石にネタはいくつかあるのでぼちぼち書いていこうと思います。…